deployEMDS empowers interoperable, trustworthy and accessible data sharing
deployEMDS is a project co-funded under the EU Digital Europe Programme and responds to its outlined challenges. The project will help make the common European mobility data space a reality.  The initiative will cultivate a broad European ecosystem of data providers and users, facilitating the adoption of common building blocks. 16 use cases from nine EU countries will contribute to the development of innovative services and applications.
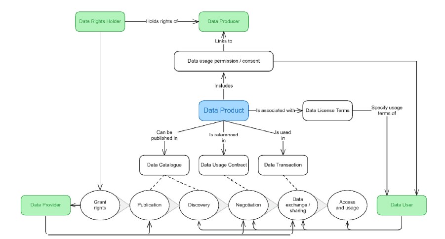
The European mobility data space (EMDS) will offer a framework for interlinking and federating ecosystems. deployEMDS supports the EMDS initiative through:

Data interoperability
Sharing and exchanging data in a standardised way.

Data sovereignty and trust
Retaining authority and control over data.

Accessibility
Discoverability and availability of mobility data.
The EMDS will offer a framework for interlinking and federating ecosystems and deployEMDS supports the EMDS initiative through
Objectives
The European mobility data space (EMDS) aims to accelerate the digital and green transformation of the European mobility and transport sector. The deployEMDS project contributes to the further development of the common European mobility data space. It also aims to accelerate sustainable and smart mobility, contributing to a reduction in transport emissions, by focusing on the implementation of its infrastructure in the nine project implementation sites.
Consortium
The project consortium comprises 38 beneficiaries and 7 associated partners, including partners ensuring horizontal alignment and local coordination of the deployment of the EMDS. The consortium also features partners with strong technical, legal and governance expertise, as well as partners with strong European networks ensuring effective communication, dissemination and exploitation.Â
Â
Diverse local stakeholders, including public (cities, public transport authorities, regions) and private actors (transport providers, SMEs, digital service providers) together with research institutes will implement and use the technical infrastructure combined with governance mechanisms for interoperable, secure and efficient mobility data sharing for multimodal integration, traffic management and monitoring of Sustainable Urban Mobility Indicators (SUMI).Partners






































